グラフィックポイ製作(2)
プロトタイプV2
グラフィックポイのプロトタイプバージョン2を製作しました
前回とは違うLEDを使う
前回はSK6812という一般的に使われているであろうWS2812の互換品を使用していました
ただし横からの見栄えがよくないので今回はAPA102と呼ばれるLEDを使用します

左がSK6812 3535 右がAPA102 2020
SK6812は独自の通信方法で通信部は
アセンブラでゴリゴリ書かれていたが
今回のAPA102はSPI通信を利用して
通信することができるので
ハードウェアの機能で安定して表示を更新できる
しかも更新速度が速い
LEDがとにかく小さい
LEDが小さいので基板を設計する際のフットプリントの作成に手間取りました
間隔が狭すぎると隣とあたるし広すぎるとうまく載せられないので
試行錯誤の末なんとか作ることができました

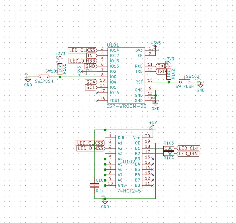
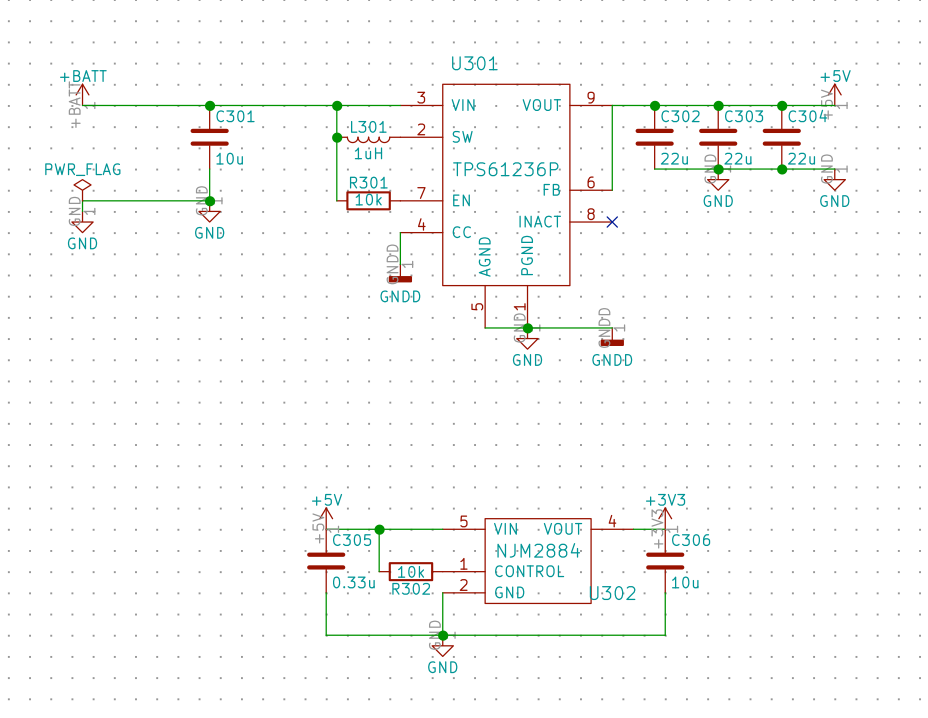
基板の設計
KiCadを利用してよしなに設計
ほぼ前回と同じような構成です
コントローラー部

LED部

電源部

発注と実装
FusionPCBに発注をして製造しました
最近ではメタルマスクを最低価格$10で製造してくれる
キャンペーン?をしていたので利用してみました
APA102 2020のテスト用基板も一緒につけてあります


メタルマスク!

今までとは違いはんだペーストを塗るのが格段に楽です
特にピッチも細かく手で塗ろうとしてたら日が暮れてしまいます
これからはメタルマスクが必需品になりそうです
(けど送料が高い…)
リフロー中

点灯!

最初は途中でLEDがずれてしまったのですがヒートガンを買ったので
熱してリワークしました

ヒートガン 1800W 強弱2段階切り替え可能 アタッチメント付き
- 出版社/メーカー: ウェイモール(WEIMALL)
- メディア: その他
- この商品を含むブログを見る
まとめ
正面だけでなく横からも光っているのを確認できるようになりました
一応文字も出せるようになっています
Hello Worldを表示しようとした

共同開発者のあみうなぎ (@AmiUna0x1A0) | Twitterが表示させた例

20個のLEDながらきれいに表示できています
以降グラフィックポイはAPA102 2020を使用していきます
グラフィックポイ製作 (0)
グラフィックポイ製作 (1)
グラフィックポイ製作 (2)
グラフィックポイ製作 (3)
グラフィックポイ製作 (4)
グラフィックポイ製作 (5)
グラフィックポイ製作 (6)
グラフィックポイ製作 (7)